辽宁朝阳:力争到2027年低空经济规模突破15亿元
朝阳市于2月16发布《低空经济高质量发展行动方案(2025—2027年)》,明确提出通过三年努力构建“科创牵引-场景驱动-产业赋能-基础先行”的发展路径,力争到2027年实现全市低空经济规模突破15亿元,打造全国低空经济“朝阳模式”。

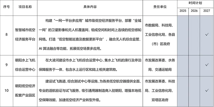
图源:朝阳市人民政府网站
锚定技术创新,构建全产业链生态
根据方案,朝阳市将以“2+4+5+N”低空经济体系为核心,推动低空研发制造、飞行服务等领域深度融合。一方面,规划建设市级低空技术创新平台和省级创新分支机构,联合中国民航科学技术研究院、北京大学先进技术研究院等机构开展关键技术攻关;另一方面强化人才引育,推出“候鸟式”柔性引才机制,同步实施低空人才培训项目,破解产业发展人才瓶颈。
多元场景驱动,激活应用新潜能
方案重点布局公共服务、消费娱乐、物流运输、城市交通四大场景。公共服务领域,将拓展农业植保、应急救援、生态监测等18个应用场景;消费端计划开发“凌河飞”“龙凤飞”低空旅游线路,打造“航空+温泉”特色业态;物流领域拟在双塔区试点无人机末端配送,构建“干—支—末”物流网络;交通方面,规划连接机场、高铁站及景区的低空航线网,探索eVTOL载人飞行。
夯实基建底座,强化区域协同
基础设施被定位为低空经济的“先行工程”,计划建设“1+3+N”起降网络(1个运输机场、3个通用机场及N个垂直起降点),并构建数字化飞行服务网和智能化空联网。同时,注重区域联动,积极融入京津冀及辽蒙经济圈协同发展,推动产业要素跨区域共享。
政策护航,统筹安全与发展
为保障目标落地,朝阳市将设立低空经济专项资金,吸引央企及龙头项目进驻,建立军地民协同管理机制。此外,强化安全监管,构建全流程可追溯监控体系,并通过航空文化培育、产业联盟建设等提升社会参与度。
与此同时,文件末尾附件还列出了朝阳低空经济三年重点任务清单,清单如下:




