教育部公示中小学生竞赛“白名单”,多项无人机、航空航天、人工智能竞赛入选

题图 | EDE官网
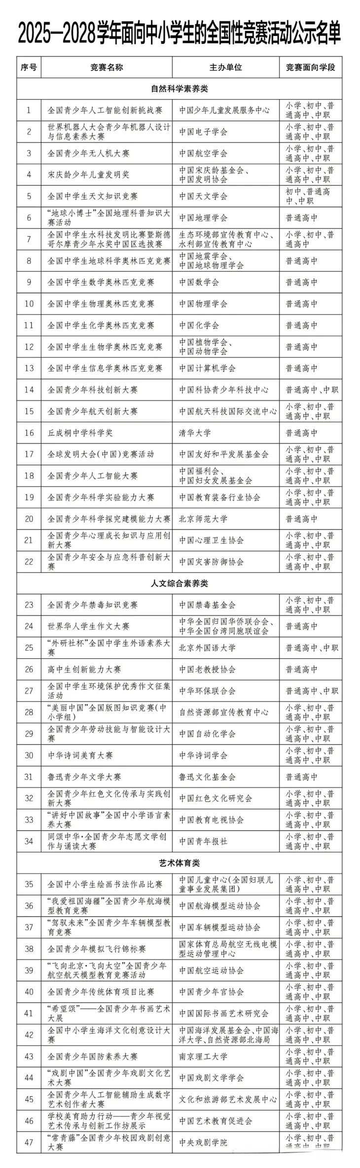
近日,教育部官网公示了《2025-2028学年面向中小学生的全国性竞赛活动名单》,即俗称的“白名单”,共有47项竞赛入围。与上一版名单相比,包括五大学科竞赛在内的31项竞赛得以延续,13项活动被取消,同时新增了16项涵盖科学素养、人文素养及艺术体育类的竞赛。
此次公示的白名单中,有多款与无人机、航空航天、人工智能相关的竞赛备受关注,如全国青少年人工智能创新挑战赛、世界机器人大会青少年机器人设计与信息素养大赛、全国青少年无人机大赛、全国青少年模拟飞行锦标赛、“飞向北京・飞向太空”全国青少年航空航天模型教育竞赛活动等。根据公示,这些竞赛的举办时间跨度为2025年9月至2028年8月,每学年举办不得超过1次,累计不超过3次。公示期从2025年9月11日至17日。

图源:教育部
全国青少年人工智能创新挑战赛:已举办八届,覆盖广泛

全国青少年人工智能创新挑战赛
全国青少年人工智能创新挑战赛已成功举办八届,参赛范围覆盖全国32个省、市、自治区以及香港、澳门特别行政区,累计吸引超过30万人次青少年参与。该赛事面向在校中小学生及中专职高学生,分为选拔赛和全国决赛。今年8月,第八届全国青少年人工智能创新挑战赛决赛在浙江嘉兴落下帷幕。
赛事由中国少年儿童发展服务中心主办,共青团嘉兴市委、桐乡市委及市人民政府承办,并得到中国人工智能学会、中国计算机学会、中国科学院计算技术研究所、中国科学院软件研究所的指导。大赛紧扣国务院《新一代人工智能发展规划》,结合人工智能新技术、新趋势,设置了4个参赛方向共17个专项赛。
其中,智能机器人应用方向设有机器人工程设计、自动驾驶机器人、开源鸿蒙机器人、竞技机器人、智能巡检机器人设计等5个赛项;人工智能场景设计方向包括月球基地主题设计、AI与未来媒体设计、太空探索智能机器人、极地资源勘探、智慧环保仿真等5个赛项;智能芯片及开源硬件方向设有智能芯片模型设计、开源硬件创意智造等2个赛项;数字化与虚拟仿真创新方向则包含AI智能体开发、生成式人工智能应用、虚拟仿真平台创新设计、3D编程模型创新设计、三维程序创意设计等5个赛项。
世界机器人大会青少年机器人设计与信息素养大赛:机器人界的“奥林匹克”

世界机器人大会青少年机器人设计与信息素养大赛
由中国电子学会主办的世界机器人大赛被誉为机器人界的“奥林匹克”。大赛自2015年起已成功举办10届,吸引了来自全球20余个国家的50余万名选手参赛。该赛事由选拔赛、锦标赛、总决赛组成,自2019年起得到国家自然科学基金委员会指导,自2020年起连续入围教育部“白名单”,部分竞赛项目成绩实现国际互认。
2025年世界机器人大赛将围绕“技术产业类”和“综合素质类”设置30余个大项、70余个小项、100余个竞赛组别。赛事计划在全球举办300余场城市选拔赛、100余场省级选拔赛、近50场国际锦标赛、多场国内锦标赛及1场总决赛,预计全年参赛人数将突破35万人次,覆盖全年龄段。
其中,“2025世界机器人大赛—青少年机器人设计大赛”暨“‘2025世界机器人大会青少年机器人设计与信息素养大赛’机器人设计项目”,通过专业类、挑战类、普及类竞赛项目,重点考察6至18岁参赛选手对机器人技术的理解、动手及协作能力。今年7月,首场锦标赛在海南三亚举行,8月举办北京锦标赛,9月将举行东盟地区锦标赛。赛事设置了FTF青少年无人机赛项等19个大项、57个小项。
全国青少年无人机大赛:连续入选“白名单”,规模创新高

全国青少年无人机大赛
全国青少年无人机大赛由中国航空学会主办,是面向全国青少年的无人机专项创新赛事。自2020学年起,该赛事连续入选教育部“白名单”,已成为国内青少年无人机领域最具权威性、专业性、公正性和影响力的全国性赛事。
今年,第九届全国青少年无人机大赛创造了参赛人数最多、选手水平最高、比赛项目最全、赛场面积最大、参赛范围最广的“五个之最”。总决赛于8月在重庆举行,15万名选手经过市赛、省赛层层选拔,最终来自全国32个省、自治区、直辖市及港澳特别行政区近6000所学校的17000名选手晋级总决赛。此外,赛事还吸引了超3.5万名家长、领队,6000余名科技教师,800余名志愿者及万余名川渝地区科普爱好者参与,总规模超6万人。
大赛共设5大类、24个赛项,包括操控类13项,如个人飞行赛、团体接力飞行赛等;编程类5项,如编程挑战赛、蜂群舞蹈编程赛等;组合类1项,即协同穿越挑战赛;虚拟类3项,如模拟飞行定点返场挑战赛等;创意类2项,如动力飞行器创意赛等。
全国青少年模拟飞行锦标赛:培养青少年航空素养

全国青少年模拟飞行锦标赛
第十六届全国青少年模拟飞行锦标赛总决赛于今年8月在陕西省榆林市举行,吸引了来自全国27个省市区的370支队伍、超5000名运动员、领队、教练及随队人员参与。该赛事由中国民用航空局、空军招飞局指导,国家体育总局航空无线电模型运动管理中心、中国航空运动协会、陕西省榆林市人民政府主办,榆林市榆阳区人民政府、国创(陕西)低空经济有限公司承办。
模拟飞行是国家体育总局于2005年正式立项的航空科技体育项目,融合了飞行动力学、飞机系统仿真建模等技术,构建虚拟飞行场景。该项目不仅是军航、民航飞行训练的重要手段,还蕴含丰富的航空文化知识,在青少年航空早期培养中发挥关键作用。全国青少年模拟飞行锦标赛面向全国中小学生,自2007年首届举办以来持续至今。
本届赛事根据年龄、性别和技术阶段设置八个组别,围绕飞行主题,划分军事航空、民用航空两大领域,设置航空知识、飞行技能、航空文化三大类赛道,共十余个竞赛项目,全面考察青少年的航空素养与飞行潜能。
“飞向北京・飞向太空”全国青少年航空航天模型教育竞赛活动:规模最大的青少年科技体育活动

“飞向北京・飞向太空”全国青少年航空航天模型教育竞赛活动
2025年第二十六届“飞向北京・飞向太空”全国青少年航空航天模型教育竞赛活动总决赛于7月在江苏省无锡市举行,为期9天。赛事由国家体育总局航空无线电模型运动管理中心、中国航空运动协会主办,无锡市体育局、无锡市教育局、无锡市文化旅游发展集团有限公司承办,吸引了来自全国各地74支代表队的5137名青少年参赛,创下“飞北”赛事传统项目组参赛人数之最。
赛事设置丰富,涵盖竞时竞距、航天、操控、创新四大类竞赛项目,包括弹射滑翔机、伞降火箭、初级线操纵特技、飞行器创新设计运输挑战等28个项次,且每个项目均设有小学男子、女子组和中学男子、女子组4个组别,为不同年龄段、性别的青少年提供展示平台。作为国内影响力最大、参与人数最多的青少年科技体育普及活动,“飞北”赛事自1992年起已成功举办25届。
此外,2025年“飞向北京・飞向太空”全国青少年航空航天模型教育竞赛活动(无人机项目)总决赛将于10月在山东青岛举行。竞赛项目分为A、B、C、D四类,除C类(无人机足球类)外,其他项目均设小学男子组、小学女子组、中学男子组、中学女子组;C类只设中学组和小学组。具体项目包括竞速飞行类、任务飞行类、无人机足球类和编程类。
此次教育部公示的竞赛“白名单”,为中小学生提供了更多参与科技类竞赛的机会,有助于激发青少年对无人机、航空航天、人工智能等领域的兴趣,培养他们的科技创新能力和实践能力。
